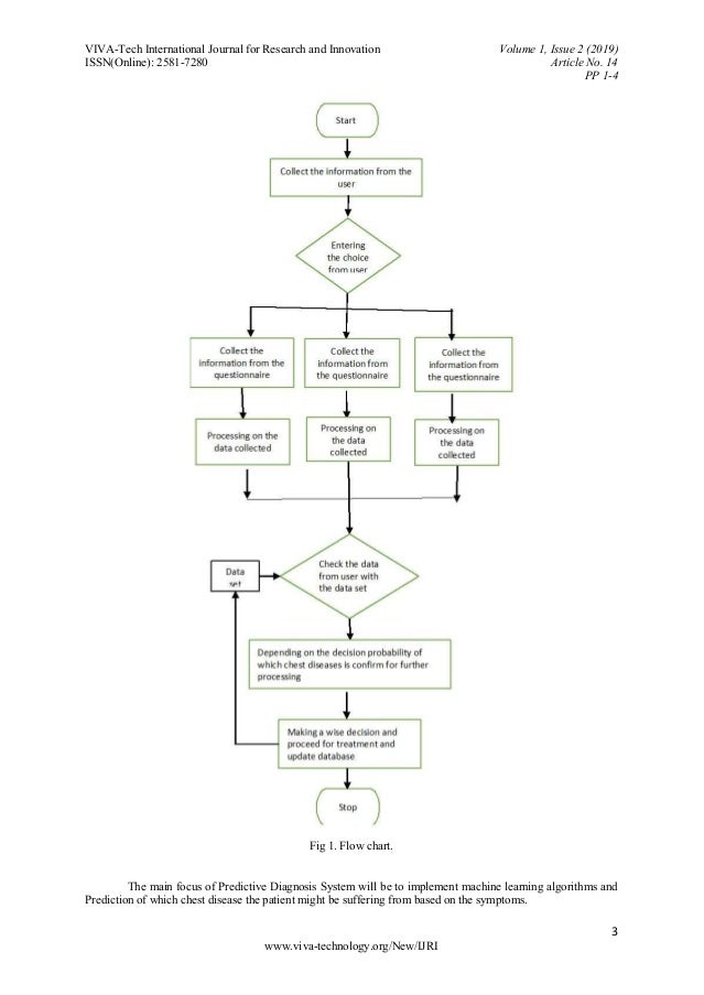
Prediction Chest : Should not be used in patients with a readily apparent cause of chest only ~1.5% of patients seen in primary care for chest pain have unstable cad (cayley 2005, klinkman 1994);